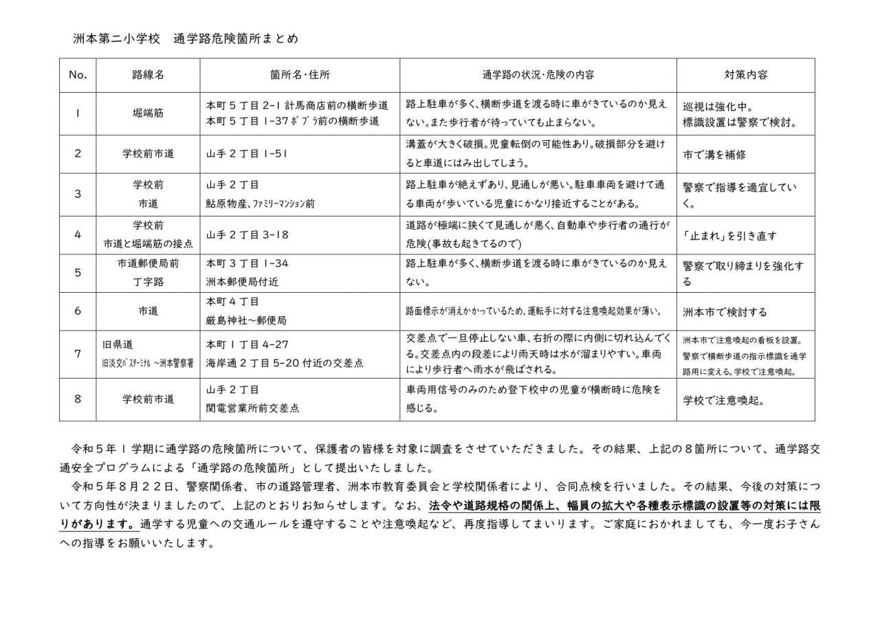
通学路合同点検の結果をお知らせいたします。この合同点検は、洲本市通学路交通安全プログラムで定められた、2年に1度実施されるものです。1学期に保護者の皆様からご意見を頂戴し、本校からは8カ所対策希望箇所を挙げておりました。道路管理を担当されている洲本市、また警察(公安委員会)それぞれでき得る限りの対策を検討・実施していただく予定です。
なお、ハード面で対応できない部分については、学校またご家庭において、児童への安全指導を通して対応して参りたいと思いますので、対策内容をご確認のうえ、ご協力をお願いいたします。









